The World of Wogg
Music
Wogg Catalog
Wogg Music Posts
The Big Creak Live
Codename:
Electronics
Speaker Building
Electronics
Audio Components
Speakers
Anarchies
Software
Music Library
Song Management Database
The Register
Musings
News
Audio and Recording
PC Technology
Around the Web
Leave a Comment
Posted on July 30, 2025 by
Wogg
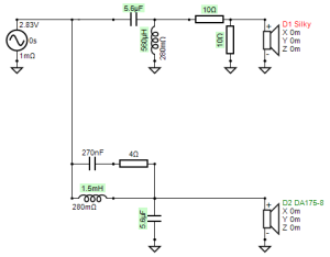
Version 1 XO-schema-1
Category:
←
Version 1 XO-schema-1
‹
›
×
‹
›
×